靠谱买球app推荐
关于印发《安徽省科研诚信管理办法(试行)》的通知_足球买球app推荐(足球买球app推荐外国专家局)
靠谱买球app推荐
足球买球app推荐人民政府
欢迎来到足球买球app推荐(足球买球app推荐外国专家局)网站!
加入收藏
首页
机构设置
新闻资讯
足球买球app推荐
网上办事
足球买球app推荐
解读回应
靠谱买球app推荐
县区动态
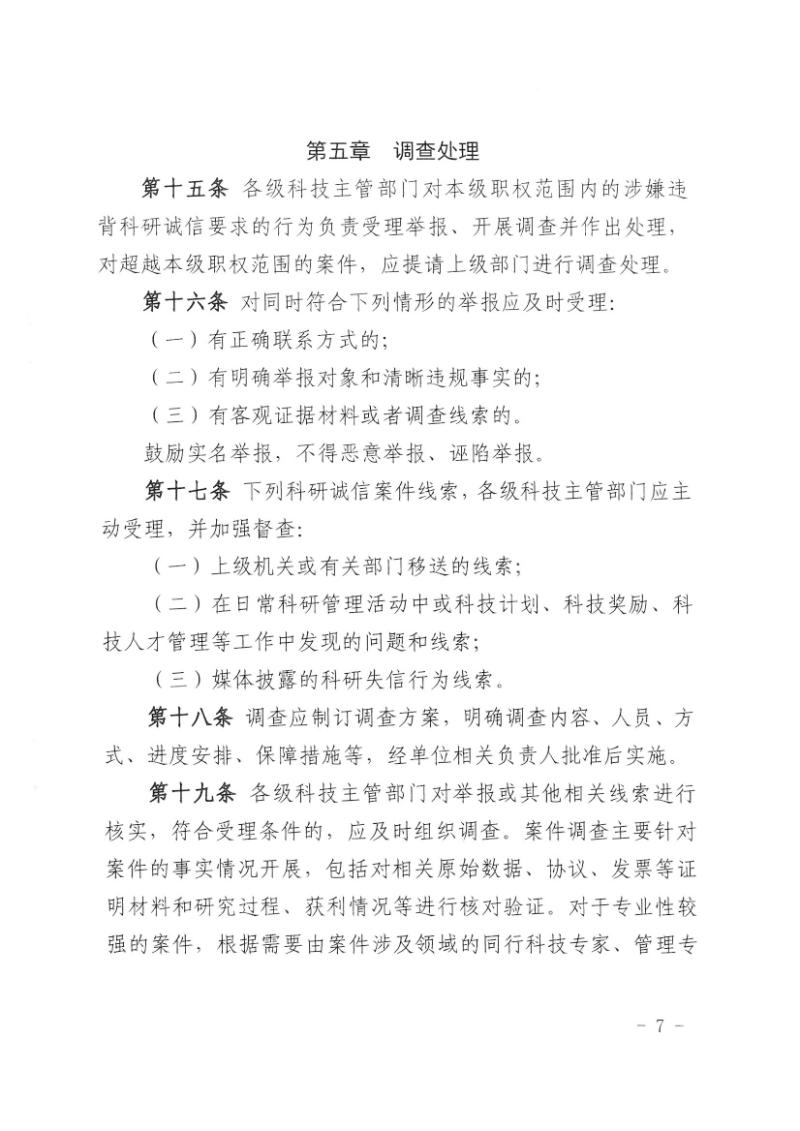
科技资讯
靠谱买球app推荐
资料下载
图片新闻
网站工作年报
要闻转载
政策解读
新闻发布
回应关切
您当前所在的位置:
首页
>
政策法规
>
省市科技政策
关于印发《安徽省科研诚信管理办法(试行)》的通知
皖科监〔2021〕3号
发布日期:2021-04-16 17:11
来源:市科学技术局(市外国专家局)
【字体:
大
中
小
】
阅读:
次
皖科监〔2021〕3号关于印发《安徽省科研诚信管理办法(试行)》的通知.pdf
打印
关闭
赌钱娱乐-线上赌钱-线上赌钱平台
赌钱娱乐-线上赌钱-线上赌钱平台
赌钱娱乐-线上赌钱-线上赌钱平台
赌钱娱乐-线上赌钱-线上赌钱平台
赌钱娱乐-线上赌钱-线上赌钱平台
伪原创镜像站
泛镜像站群
烟雨镜像程序
YES镜站站群引擎
镜像小偷
YES镜站站群引擎
英文互译镜像站
时间因子转换镜像
镜像小偷
>网站地图-sitemap